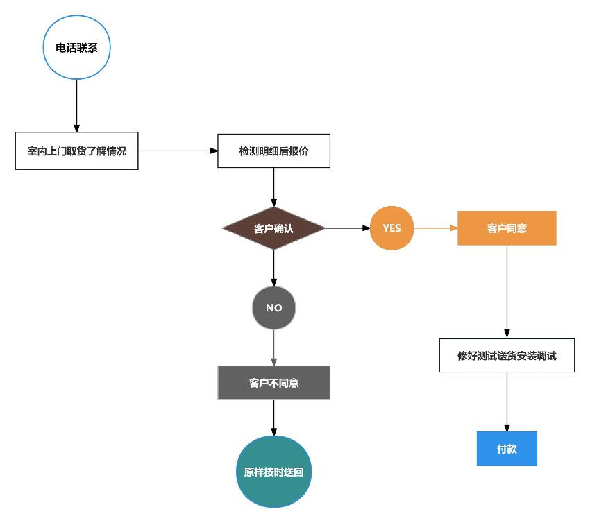
维修流程
一﹑联系:
外地客户可以通过电话﹑手机﹑E-mail与我们联系,向我们说明您所需要驱动器维修,变频器维修,电路板维修,电源维修,ups维修,plc维修货物的大概故障现象及具体型号。本地客户可以直接与我们联系。我们的联系方式如下:
服务时间:9:00至18:00 手机:18580039612
二﹑货运:
根据需要选择您认为合适的货运方式,同时尽可能电话通知我们并将货运单据报给我们,以便我们及时查收。货运您所需要维修的货物尽量包装得好一些(最好2至3层海绵包装或汔泡袋之类裹好),以防损坏。
三﹑接收:
我们在收到您所要维修的货物后,我们将在第一时间通知您。并将在24小时之内给您以下答复:您所寄的货物的故障,是否可以修复,修复时间,修复费用。
四﹑付款:
请按照我公司提供的付款方式支付费用,并尽可能电话通知我们。以便我们及时将货物寄给您。
五:回复:
请在收到货物后回电话,以便进行确认,同时我公司也会进行电话回访。
-
